Бэй Доу
Акт I
(присутствуют спойлеры)

Доброго времени суток!
В данном гайде я опишу прохождение встречи с Капитаном флота Южного креста – Бэй Доу.
В Ли Юэ это имя известно каждому. Однажды, она выиграла у Нин Гуан кучу золота, но неизвестно ни точное количество золота, ни во что они играли, известно только то что выпила она не мало. [emoji]
Ждём грандиозное собрание в Таверне Мондштата [emoji][emoji][emoji]

Инструкция
Начало встречи находится на блоке с названием "НАЧАЛО". Линии между диалогами означают, что выбор не имеет значения. Для экономии времени так же можно использовать чекпоинты в меню встреч - в пункте "Задания легенд" выбираете нужный вам момент из уже пройденных ->Начать встречу - вам сразу дадут тот момент, который выбрали и не придётся перепроходить всё заново.
Для удобности, я отметил чекпоинты на Блок-схеме, вы можете ориентироватся по ним (под схемой приложена каждая концовка отдельно и чекпоинт с которого можно сэкономить время).

Ниже я прилагаю полную ветку диалогов, выполненную в Блок-схеме.

Из-за того, что картинка большая, нужно нажать на неё и смотреть под увеличением

Лепестки сакуры опадают в Гуйли


Фиолетовым цветом отмечен путь для концовки "Лепестки сакуры опадают в Гуйли"
Для удобности можно использовать чекпоинт "Разговор наедине"

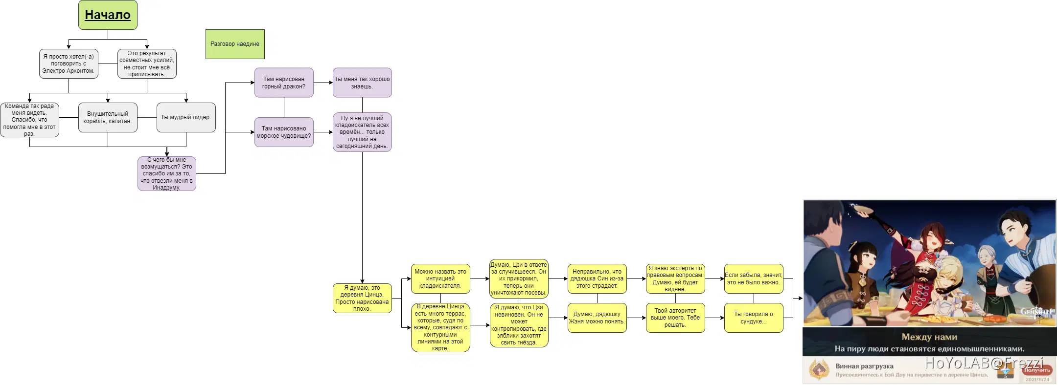
Между нами


Жёлтым цветом отмечен путь для концовки "Между нами"
Для удобности можно использовать чекпоинт "Разговор наедине"
После этой концовки мы получаем достижение "Винная разгрузка"


Когда всё закончится


Красным цветом отмечен путь для концовки "Когда всё закончится"
Для удобности можно использовать чекпоинт "Обучение экипажа" либо "Небольшое испытание"
После этой концовки мы получаем достижение "Клуб покупателей Гуюнь"


Фотоурок для двоих


Синим цветом отмечен путь для концовки "Фотоурок для двоих"
Для удобности можно использовать чекпоинт "Обучение экипажа" или "Небольшое испытание" или "Воспоминания"

Соблазнительно


Оранжевым цветом отмечен путь для концовки "Соблазнительно"
Для удобности можно использовать чекпоинт "Обучение экипажа" или "Небольшое испытание" или "Воспоминания"
Так-же после прохождения всех концовок мы получаем достижение "Почётный член экипажа Южного Креста"

Ссылки на остальные встречи от меня:
1. Юнь Цзинь
Все остальные встречи от моего друга .liG
1. Барбара
2. Ноэлль
3. Чун Юнь
4. Беннет
5. Диона
7. Саю
8. Тома
9. Горо
10.Бэй Доу
Если что-то не понятно, я отвечу на любые вопросы в комментариях.
Удачи тебе на просторах Тейвата, путешественник!

